마스터캠.아트캠.파워밀.파워세이프 . 솔리드웍스 . 솔리드캠 _ 3D단기속성
1:1 (개인지도) - 평일 . 주말 (토요일 . 일요일)
방문교육 가능 합니다.
궁금하신 내용 문의 ......... 010-3470-0448 루어맨
경기도 광주시 도척면 방도리 177
인천광역시 부평구 갈산동
마스터캠 .... 2D 일반 ( x5 . x9 )(부품 도면작성 및 가공)
도면작성시 솔리드웍스로 스케치 후 마스터캠 x9사용 툴패스작업
양산2D 부품 지그설계 제작 및 생상성 향상 응용테크닉 강좌.
파워밀 ........3D 모델링가공
아트캠 ........ 목공(공방.소품 외) .간판 . 제품 디자인 등 다양한 분야에
아트적인 부분 디자인 및 가공 3D
파워 세이프 .... 3D 모델링 ( 다양한 제품 3D 모델링 ) .3D 프린트 지원접목
다양한 전제품 디자인 3D모델링 _
파워밀 .마스터캠 . 외 캠을 이용한 가공 접목
솔리드 웍스 ....... 3D 모델링 ... 제품 디자인 . 기계부품 . 외 다양한 산업 전분야
에 적용 설계 . 가공까지
솔리드 웍스 & 솔리드 캠 .2X ~ 5X . CNC 터닝 & 턴밀 지원
적용분야 .... 자동차 프레임 설계 . 금형 . 기계부품 제품 디자인 개발설계
3D 프린트 지원접목등 다양한 산업분야
3디모델링 + 가공 = 올인원 PG
참고내용 ..... 열심히 복습만 잘하시면 단기속성교육과정만 공부하셔도 현장 및 하고자
하시는 분야에 모델링 및 가공까지 어렵지 않게 작업을 하실수 있습니다.
MY 아지트 .....




----------------------------------------------------------------------------
참고사진.....
참고내용 .... 2017 년 버전 - 파워밀 .마스터캠 x9 . 아트캠 . 솔리드웍스 . 파워세이프
--------------------------------------------------------
하단제품은 범용 탁상선반을 사용한 가공제품으로
제가 설계제작 판매하는 제품 중 일부입니다.

마스터캠 X9 - 3D & 고속가공(HS)

2D시트 고속가공 툴패스
3D 가공 ...
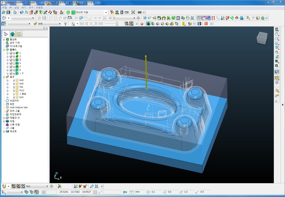
파워밀 ... 산업기사 기출예제 사용 - 툴패스작업 참고







아트캠에서 작업...



아트캠에서 작업한 말 액자 stl 파일로 익스포트 후...
파워밀에서 3D 다양한 툴패스 조건적용 가공시물...동영상













----------------------------------
아트캠에서 LED 응용 제품개발 - 모델링 후
가공한 샘플사진 및 3D 말셋필부조물 파워밀을 사용한
3D 가공샘플사진.






아트캠 ...... 아트적인 디자인 및 가공
아트캠 이란 ...... 무엇일까용 .....
하단 참고 사진
------------------------------------------------------------


























마스터캠 .... 현장 2D 일반 부품 가공






솔리드캠 ... 솔리드웍스 애드윈 지원 .... 3축~ 5축 . 턴밀 지원

솔리드 웍스 ~ 파워세이프 ...제품 모델링 및 부품 등
다양한 제품 설계

























아트캠 ...... 아트적인 디자인 및 가공
아트캠 이란 ...... 무엇일까용 .....
하단 참고 사진
------------------------------------------------------------























마스터캠 .... 현장 2D 일반 부품 가공






솔리드캠 ... 솔리드웍스 애드윈 지원 .... 3축~ 5축 . 턴밀 지원

솔리드 웍스 ~ 파워세이프 ...제품 모델링 및 부품 등
다양한 제품 설계
























