|
국내 연구진이 시냅스 접착단백질* 슬릿트랙(Slitrk)이 신경세포간 대화채널인 시냅스*의 구조와 기능을 조절하여 신경세포의 흥분과 억제간 균형을 맞춰준다는 사실을 밝혀냈다. 슬릿트랙 단백질은 강박증, 정신분열증, 그리고 조울증 등과 관련되어 있다고 알려져 있어 향후 이같은 뇌질환의 원인을 밝히는 단서가 될 것으로 기대된다. * 시냅스(synapse) : 1000억여개에 이르는 뇌 신경세포를 서로 연결하는 부위로 200만분의 1mm 가량의 틈 사이로 엔돌핀, 도파민 등 신경전달물질을 주고 받으면서 전기화학적 신호전달이 이뤄짐 * 시냅스접착단백질 : 서로 다른 신경세포가 물리화학적으로 만나도록 접착제처럼 작용하는 시냅스 초기 생성과정에서 필요한 단백질
연세대학교 생화학과 고재원 교수(34세)와 의과대학 약리학교실 김철훈 교수(43세)가 주도하고 한국과학기술원 김은준 교수팀이 공동으로 참여한 이번 연구는 교육과학기술부(장관 이주호)와 한국연구재단(이사장 이승종)이 추진하는 중견연구자지원사업(핵심연구)의 지원으로 수행되었고 과학전문지 ‘미국립과학원회보(PNAS)’ 최신호(1월 23일자) 온라인판에 게재되었다. (논문명: Slitrks control excitatory and inhibitory synapse formation with LAR receptor protein tyrosine phosphatases)
뇌신경세포는 기억과 인지, 운동 등을 원활히 조절하기 위해 시냅스에서 신경전달물질을 주고 받으면서 다른 신경세포와 교감한다.
평소 흥분성 시냅스*와 억제성 시냅스*가 서로 협력하여 신경전달이 정상적으로 일어나도록 균형을 이루고 있는데 이 균형이 깨어질 경우 자폐증, 정신분열증과 같은 뇌질환이 발생하게 된다. * 흥분성/억제성 시냅스 : 하나의 신경세포가 다른 신경세포를 흥분시키느냐 억제시키느냐에 따라서 흥분성 시냅스와 억제성 시냅스로 분류됨
뇌에서 특이적으로 발현된다고 알려진 슬릿트랙 단백질은 형질전환생쥐 연구를 통해서 중추신경계 발달에 중요한 기능을 수행할 것이라는 추측은 있었지만 구체적으로 시냅스에서 어떤 역할을 하는지는 잘 알려져 있지 않았다.
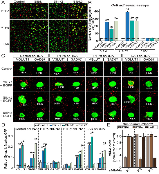
연구팀은 슬릿트랙 단백질이 LAR-RPTP 단백질*과 마치 자물쇠와 열쇠처럼 서로 특이적으로 결합하여 흥분성 시냅스와 억제성 시냅스의 생성을 유도하여 두 종류의 시냅스간에 균형을 유지할 수 있도록 한다는 사실을 규명하였다. * LAR-RPTP 단백질 : 신경세포의 초기 발달과정에서 중요한 역할을 하는 단백질 군으로 잘 알려져 있었으나 발견된 지 20여년이 지난 지금까지 시냅스에서의 구체적인 기능에 대해서는 잘 알려져 있지 않았음
특히 슬릿트랙 단백질이 LAR-RPTP 단백질의 어느 부위에 결합하느냐에 따라 흥분성 시냅스 생성을 촉진하기도 하고 억제성 시냅스의 생성을 촉진하기도 하는 방식으로 시냅스 생성을 선택적으로 조절하여 균형을 유지하는 구체적인 기전을 밝혀냈다.
연구팀은 신경배양세포*에서 슬릿트랙 단백질을 과발현하면 시냅스의 숫자가 증가하나 반대로 슬릿트랙 단백질의 발현양을 감소시키면 시냅스의 숫자가 감소함을 확인하였다. * 신경배양세포 : 쥐의 뇌조직에서 추출하여 적절한 배지 내에서 발달, 분화시킨 신경세포
김철훈 교수는 “이번 연구는 기존에 알려진 시냅스 접착단백질과 마찬가지로 슬릿트랙 단백질이 실제로 시냅스에서 중요한 역할을 할 수 있음을 체계적으로 밝힌 연구이다”라고 본 연구의 가치를밝혔으며 고재원 교수는 “슬릿트랙 단백질의 기능에 이상이 생길 경우 발생할 수 있는 투렛신드롬, 강박증과 같은 관련 뇌질환의 발병기전에 관한 단서를 제공하여 치료제 개발에 새로운 가능성을 열었다”고 연구의의를 밝혔다.
연 구 결 과 개 요
1. 연구배경 시냅스는 신경세포 사이를 연결시키는 부위로서 흥분성 시냅스와 억제성 시냅스로 구분할 수 있다. 갓 태어난 사람의 뇌에서는 흥분성 시냅스가 급속도로 만들어져서 주위의 다양한 조직들에 자극을 전달한다. 하지만 이러한 흥분성 시냅스의 활성이 적절하게 균형을 이루지 못하면 간질이나 자폐나 정신분열증과 같은 시냅스의 흥분/억제의 불균형이 주요 원인인 뇌 정신질환을 발생시킨다. 시냅스 접착단백질은 시냅스가 초기에 만들어지는 과정에서 일종의 접착제와 같은 역할을 수행하여 서로 다른 신경세포가 서로 물리적, 화학적으로 접촉하여 시냅스를 제대로 만드는데 가장 중요한 역할을 수행한다. 하지만 우리 뇌에 존재하는 시냅스의 숫자가 엄청난 것에 비하여 현재까지 알려진 시냅스 접착단백질의 숫자는 불과 10여개에 불과하다. 본 연구에서는 슬릿트랙 단백질이 실제로 시냅스에서 접착단백질로서 기능을 수행하고 있으며, 기본적인 생화학, 세포생물학적 특징에 대해서 다양한 실험적 기법을 사용하여 자세한 분자기전을 규명하였다. 2. 연구결과 본 연구에서는 6개의 isoform중 해마(hippocampus)에서 발현하는 5개의 Slitrk (Slitrk1-5)에 초점을 두고 신경배양세포 (cultured hippocampal neuron)에 과발현 (overexpression) 혹은 낙다운 (knockdown)시키는 방법으로 단백질의 발현수준을 조절하였을때 흥분성 (excitatory) 및 억제성 (inhibitory) 시냅스의 구조변화를 체계적으로 살펴보았다. 놀랍게도 Slitrk1, Slitrk2, Slitrk4, Slitrk5의 경우 과발현 혹은 낙다운 조건하에서 흥분성 시냅스의 구조만 선택적으로 영향을 준다는 사실을 발견하였다. 반면, Slitrk3의 경우 억제성 시냅스에 특이적으로 작용하였다(그림 1과 그림 2).
 그림1. 슬릿트랙 단백질을 신경배양세포에서 과발현시킬 경우 Slitrk1, Slitrk2, Slitrk4, Slitrk5의 경우 흥분성 시냅스에만, Slitrk3의 경우 억제성 시냅스에만 특이적으로 작용하였다.
 그림2. 슬릿트랙 단백질을 신경배양세포에서 낙다운시킬 경우 Slitrk1, Slitrk2, Slitrk4, Slitrk5의 경우 흥분성 시냅스에만, Slitrk3의 경우 억제성 시냅스에만 특이적으로 작용하였다.
어떻게 슬릿트랙 단백질들이 흥분성 및 억제성 시냅스 생성을 촉진하는지 구체적인 기전을 알아보기 위해서 affinity chromatography 방법을 이용하여 슬릿트랙 단백질과 결합하는 리간드 단백질을 동정한 결과 LAR receptor protein tyrosine phosphatase (LAR-RPTP) 단백질군을 동정하였다. PTPdelta, PTPsigma, 그리고 LAR 단백질로 이루어진 LAR-RPTP 단백질 군은 이미 1980년대 후반에 동정되어 10여년 전에 신경발생 초기에 매우 중요하다는 연구결과들이 도출되었다. 하지만 시냅스에서의 중요성은 최근 4-5년 전부터 인식되어 한참 연구가 진행되는 시점이었다. 본 연구팀은 슬릿트랙 단백질들이 PTPdelta와 PTPsigma 단백질과 특이적으로 결합한다는 사실을 밝혔으며, 흥분성 시냅스의 생성을 촉진할 경우 PTPsigma, 억제성 시냅스의 생성을 촉진할 경우 PTPdelta와 선택적으로 결합한다는 사실을 증명하였다. 이러한 사실은 슬릿트랙 단백질이 특이적으로 리간드 단백질을 선별하여 선택적인 시냅스의 생성을 촉진한다는 사실을 암시하고 있다(그림 3).
 그림3. 슬릿트랙 단백질은 LAR-RPTP 단백질과 특이적으로 결합하여 흥분성 및 억제성 시냅스의 생성촉진을 유도한다
3. 기대효과 본 연구를 통해 슬릿트랙 단백질이 시냅스의 구조와 기능을 조절할 수 있음을 처음으로 규명하였으며, 생화학적, 이미징, 세포생물학적 실험들을 통해서 LAR-RPTP 단백질군과 선택적으로 결합하여 흥분성 및 억제성 시냅스의 생성을 촉진함을 증명하였다. 이와 같은 기전을 통해서 신경세포의 흥분성/억제성 균형이 조절되어 신경회로의 활성이 유지되고 정상적인 뇌기능이 매개될 것으로 예상되며, 슬릿트랙 단백질이 관련 뇌질환의 새로운 약물 타겟이 될 가능성을 제시하였다.
Journal Reference Slitrks control excitatory and inhibitory synapse formation with LAR receptor protein tyrosine phosphatases Yeong Shin Yima, Younghee Kwonb, Jungyong Namc, Hong In Yoona, Kangduk Leeb, Dong Goo Kima, Eunjoon Kimc, Chul Hoon Kima and Jaewon Kob Proc. Natl. Acad. Sci. USA, Published online before print January 23, 2013, doi: 10.1073/pnas.1209881110 |