-
-
-
Inverter 300..
Electronics 23.01.03태양광 모듈(패널) 545W 4장(1장 49.7v) 은 농막에 병렬(Mc4 컨..
-
-
-
-
Mppt 30A
Electronics 23.01.021. 선택과 입력(납산철 Battery 사용시)SELECT.원 터치 BATT...
-
-
-
-
MT 50
Electronics 23.01.02“ Ecs ” 누르면 Lcd 창에 아래..
-
-
-
-
연계형 도면 이해
Electronics 23.01.01태양광 모듈(패널)일사량 Sonsor Transmitter1. String C..
-
-
-
-
SOLAR Photov..
Electronics 23.01.011. 현재 설치돼 사용중인 Inverter 16kw 외형2. 현재 ..
-
-
-
연계형 태양광 S..
Electronics 23.01.01설명 정리중 설명 정리중설명 정리중설명 정리중설명 정리중설명 정리중설명 정리중설명 정리중설명 정리중 다음 시간에 자세한 설명 해 드리겠습니다찾아 주셔서 감사합니다 Electron..
-
-
연계형 태양광 S..
Electronics 23.01.01설명 다음시간에. Electronics (백황wy) https://cafe.daum.net/b.y.h백황 난원안녕하세요 백황난원 백황wy 입니다 주말 산행을 하며 식물보존에 노력하고 있습니다 찾아 주셔서 고맙습니다..
-
연계형 태양광 S..
-
-
태양광 모듈이해
1
Electronics 23.01.01태양광 모듈(패널)이란?기계 또는 System 의 구성 단위로써 복수의 전자 부품이나 기계 부품 등으로 조립되어 특정 기능을 하는 부분 장치을 말 한다. 반도체 광기전 변환기 용어..
-
태양광 모듈이해
1
-
-
김정은 동영상 중국에..
Electronics 14.07.20Click! 'http://videofarm.daum.net/controller/video/viewer/Video.html?vid=v4bc499992cAtk4jjAooq1splay_loc=undefinedalert=true'
-
김정은 동영상 중국에..
-
-
DUBAI 불꽂 쇼
Electronics 14.07.20
-
DUBAI 불꽂 쇼
-
-
-
바레인 국제항만 Gan..
Electronics 08.10.09
-
-
-
-
바레인 정비사
Electronics 08.10.09주간 Electronic 정비사 주간 Engine 정비사 주간 바레인 국제공항 정비사 Electronic
-
-
-
-
2009년 11월 5회 기..
Electronics 10.01.31배관 및 기구 배치도 도면 (회로)은 정리해서 올립니다.
-
-
-
-
2009년 5월 22일 제..
Electronics 09.06.17
-
-
-
-
2009년2회 전기기능사..
2
왕건 09.05.27정확하다 장담할수없으나 참고바랍니다
-
-
-
-
2009년 5월 23일 제..
1
Electronics 09.05.24시험 과제명 : 전동기 운전 제어회로 공사방법 : PE 전선관 플렉시블 전선관 요구사항 : 배관 및 기구 배치도 시간: 4시간 30분 기구 배치도
-
-
-
-
논리회로
Electronics 12.01.25그림과 같은 논리회로를 보고 각 물음에 답 하시오 1) 각 논리 소..
-
-
-
-
저압 수전의 단상..
Electronics 12.01.251)저압 수전의 단상 3선식에서 중성선과 각 전압축 전선간의 부하는..
-
-
-
-
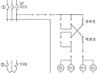
유도전동기 정.역..
Electronics 12.01.25유도 전동기 M의 정. 역 회로의 미완성 도면이다. 각 물음에 답 하..
-
-
-
-
CT & OCR 결선도..
Electronics 12.01.25도면은 CT 두대를 V결선하고. OCR 3대를 연결한 도면이다. 도면을 ..
-
-
-
-
UPS 장치
Electronics 12.01.21UPS 장치에 대한 다음 각 물음에 답하시오. 1. 이 장치는 어떤 ..
-
-
-
-
단 답 정리
Electronics 12.01.212012.1.21 더불어 세상
-
